首页 > 行业动态 > 全国人大常委会公布2025年度立法工作计划,《托育服务法》列入初次审议的法律案

全国人大常委会公布2025年度立法工作计划,《托育服务法》列入初次审议的法律案

2025-05-20 17:56:00        
图片

2025年5月14日,据中国人大网消息,全国人大常委会公布2025年度立法工作计划。全国人大常委会今年继续审议的法律案共有14件,初次审议的法律案共有23件其中《托育服务法》列入初次审议的法律案。


继续审议的法律案共有14件,分别是全国人民代表大会和地方各级人民代表大会代表法(修改)、民营经济促进法、传染病防治法 (修改) 、原子能法、仲裁法 (修改)、治安管理处罚法 (修改) 、反不正当竞争法 (修改)、突发公共卫生事件应对法、国家公园法、海商法 (修改)、法治宣传教育法、渔业法 (修改)、金融稳定法和危险化学品安全法。


全国人大常委会今年拟初次审议的法律案共有23件,分别是生态环境法典;国家发展规划法;金融法;耕地保护和质量提升法;民族团结进步促进法;社会救助法;托育服务法;检察公益诉讼法;企业破产法 (修改);招标投标法 (修改);农业法 (修改);民用航空法 (修改);中国人民银行法 (修改);银行业监督管理法 (修改);城市居民委员会组织法 (修改);村民委员会组织法 (修改);国家通用语言文字法 (修改);道路交通安全法 (修改);食品安全法 (修改);监狱法 (修改);国家赔偿法 (修改);网络安全法 (修改);对外贸易法 (修改)。


此前于4月底召开的十四届全国人大常委会第十五次会议已经审议了传染病防治法修订草案、原子能法草案、仲裁法修订草案、国家发展规划法草案、监狱法修订草案,以及生态环境法典首次提请审议。


全国人大常委会今年预备审议项目有制定国有资产法 (企业国有资产法修改,一并考虑)、电信法、消费税法、华侨权益保护法、机关事务管理法、见义勇为人员奖励和保障法、国家消防救援人员法、产业工人队伍建设法、医疗保障法、南极活动与环境保护法,修改注册会计师法、商业银行法、铁路法、计量法、海关法、商标法、律师法、教师法、政府采购法、水法、国防动员法、人民警察法。


对于财政税收制度、治理网络违法行为和人工智能健康发展等方面的立法项目,全国人大常委会明确,由有关方面抓紧开展调研和起草工作,视情安排审议。


全国人大常委会今年还将研究启动法律清理工作。立法工作计划明确,落实《十四届全国人大常委会立法规划》关于法律清理的工作部署,2025年研究启动法律清理工作。全国人大常委会法工委牵头并成立工作专班,对法律清理的范围、标准和有关理论问题开展前期研究,提出法律清理工作方案,按程序报批后实施。通过对现行法律规定的全面清理,集中、主动、批量解决法律体系内部不适应、不协调的问题,建设更高水平的中国特色社会主义法律体系。


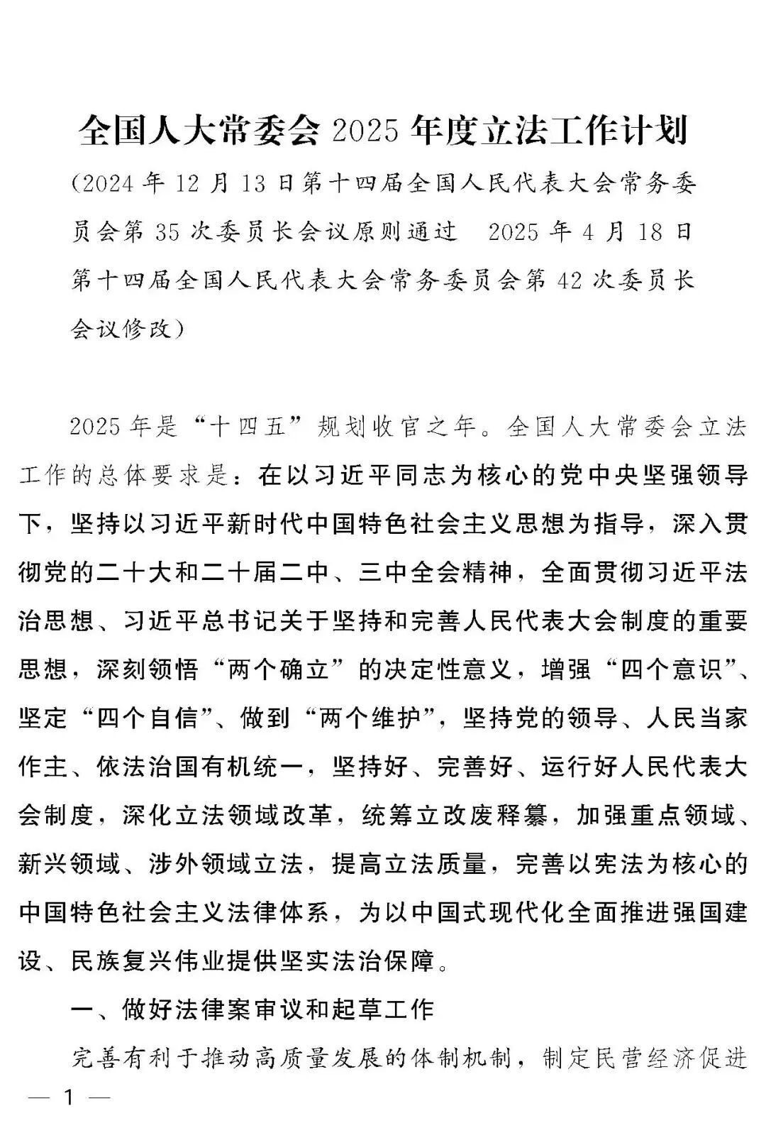
全国人大常委会2025年度立法工作计划》全文如下:

图片
图片
图片
图片
图片
图片
图片
图片
图片
图片


来源:中国人大网


联系我们
400-689-2598
地址: 北京市朝阳区北辰世纪中心A座1233,
京学集团
邮编:100101
邮箱:info@jingcollege.com
京学APP下载
400-689-2598
地址: 北京市朝阳区北辰世纪中心A座1233,
京学集团
邮编:100101
邮箱:info@jingcollege.com